A primavera anda no ar e toda a gente pensa em sexo, mas pouca gente o faz porque anda tudo agarrado ao telemóvel a ver memes e Game of Thrones e cenas. Bem, vamos ver se consigo ajudar e dar início a mais uma consulta "Doutor G explica como se faz".
Boas Doutor G, após terminar a minha última relação (há quase 3 anos) a minha vida tem sido um pouco atribulada e por consequência, a minha reputação junto das mulheres não é a melhor. Desde há um ano a esta parte que me aproximei de uma mulher que é minha amiga desde os tempos de escola. Mas se por um lado quero assumir esta relação e levá-la a sério, por outro não consigo deixar os rodízios de cona... Por favor ajude-me a resolver o meu problema.
Rafael, 24, Porto
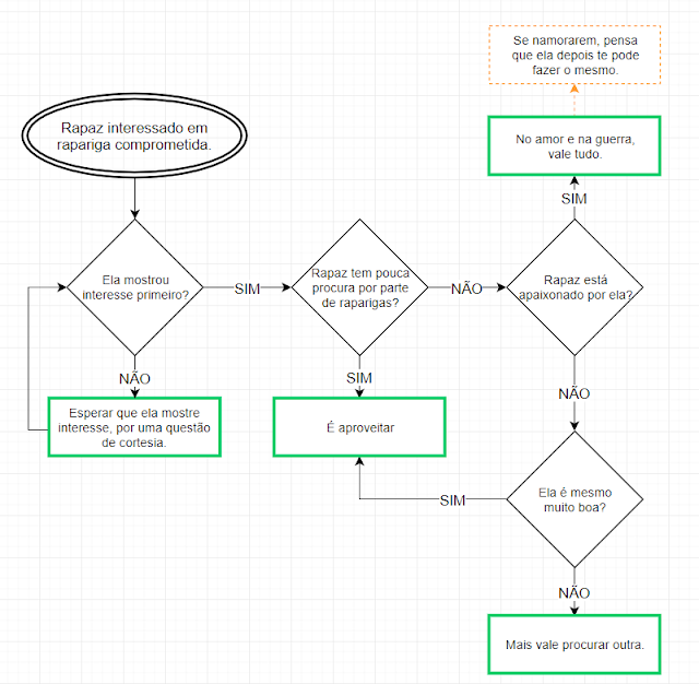
Olá Doutor G. Tenho fobia à hipótese de poder levar uma tampa. Não arrisco, deixo escapar boas oportunidades e depois fico a queixar-me de estar solteira. Como faço para superar este medo? Ainda agora estou interessada num rapaz, ele já veio falar comigo e eu na altura não percebi que ele poderia estar interessado, mas pela conversa acho que sim, até porque pedi opinião às minhas amigas e elas acharam o mesmo. E agora, acho que ele já perdeu o interesse. Já passaram alguns meses, eu não sei se ele já arranjou namorada e acho que não faz sentido voltar a falar com ele, porque ele não voltou a tentar falar comigo e já passou algum tempo. Não é estranho tentar voltar a falar com ele ao fim destes meses? Tenho medo de levar uma tampa. E se ele comenta com os amigos caso eu fale com ele? É que ele já não é da mesma faculdade que eu, mas ele conhece algum pessoal que é da minha faculdade.
Anónima, 23, Lisboa
- Não interessa o tempo que passou, se ele já esteve interessado em ti e nunca te comeu ainda deve estar, o homem sofre do síndrome do alpinista e gosta de espetar a bandeira em todos os picos. Às vezes acontece como o com João Garcia e fica-se sem uma extremidade, por isso convém usar preservativo por causa da sífilis.
- Sim, ele vai comentar com os amigos, quer tenha interesse ou não, faz parte.
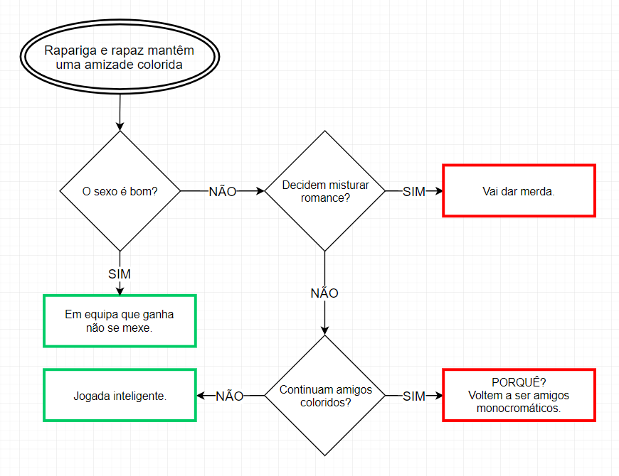
Olá, doutor G! Conheci uma mulher "casada" de 30 anos que sofreu muita traição no primeiro relacionamento onde teve um filho. Depois do divórcio (6 meses depois) acabou se engatando a um homem de uns 45 anos que vinha de um relacionamento fracassado onde teve 1 filho. Ela confessa que só aceitou porque queria se livrar das traições passadas por este ser mais velho e tal, sabia o que queria da vida. Mas o problema é que eles são incompatíveis em quase tudo até na cama. Sei e já lhe disse que ela cometeu um erro ao aceitar se envolver com ele até pedir aluguer de uma casa para viverem juntos, enquanto não gostava dele!!! Estamos juntos há 7 meses e há 10 anos atrás ela foi minha aluna mas eu não dei espaço para trair minha esposa. Aqui começa o problema: Ela está tão apegada a mim e pretende se transferir de região de emprego só para se distanciar (350km) do marido para fracassar a relação deles. Ele a quer a todo o custo mas eu não posso lhe assumir como a segunda mulher como ela bem quer. Pois diz que sempre me quis e não pode me perder. E por aquilo que ela me faz posso perceber que quer futuro eterno comigo. Mas eu não posso ferir a minha esposa porque para mim tudo não passou de aventura mas ela quer coisas sérias. O que faço para me separar desta mulher?
D, 48, Lisboa
Doutor G, tenho 23 e estou numa relação de um ano com um rapaz de 28 anos. Antes de começarmos tinha decido que queria ir tirar mestrado fora e assim foi, o ultimo semestre estive fora da europa voltei um mês a Portugal e agora estou outra vez longe de casa. Gosto imenso dele e acho que o contrario também se proporciona, no entanto sinto que me esforço mais para isto resultar. Sempre que há discussões ele ou diz para falarmos sobre o assunto do dia seguinte, o que acaba por acontecer mas sinto sempre que nunca fica totalmente resolvido uma vez que as respostas deles se resumem em "esta bem", "tens razão" e "pois". Para somar a isto, eu volto em junho para pt mas ele vai agora para o Japão ate setembro eu quero encontrar um trabalho fora de pt mas na europa mas queria que não ficássemos longe mais uma vez, pois acho que não aguento mais meses longe do rapaz ate pq uma rapariga tambem tem necessidades. O que deva fazer relativemente a estas atitudes quando discutimos? Achas que só estou a ser parvinha? Estou a exigir muito quando pergunto onde ele gostava de ir trabalhar em setembro, para finalmente estarmos juntos?
Carolina, 23 Tomar
Caro Dr G, encontro-me num relacionamento há cerca de 2 anos. Existe muita cumplicidade, amor, bom e frequente sexo. Em suma, o que toda a gente procura nos dias de hoje. No entanto, o "Bom mercado" mexe muito com a minha cabeça. A nível de instagram, apenas já me limito a observar os pedaços de mau caminho que por lá param. O pior está nas saídas à noite com amigos vadios. Depois de ingerir algum álcool, fico com uns instintos muito furtivos. Não sendo um Brad Pitt, posso dizer que aos dias que correm a minha técnica encontra-se apurada. A juntar a isto, o mercado a meu ver está cada vez melhor (os ginásios são cada vez mais frequentados). São mais assanhadas e quanto à concorrência cada vez é menor. Que devo fazer? Deixar de sair com amigos e deixar de beber o meu copo de vez em quando? Existe alguma actividade como yoga ou assim que me ajude?
Ricardo, 26, Évora
- Tocar um solo de oboé antes de sair de casa.
- Andar com uma fotografia da Odete Santos na carteira, para cada vez que vais buscar dinheiro para comprar uma bebida equilibrar o índice de excitação.
- Usares manga cava para reduzir a tua taxa de sucesso com as mulheres.
- Arranjares amigos mais bonitos do que tu para só te calhar a feia do grupo e não te apetecer tanto.
- Colar a pila ao interior da coxa com fita gaffa para, ao mínimo de intumescimento peniano, sentires uma dor e criares reflexo de Pavlov.
Sr.Dr.G, existe uma tipa que mete conversa comigo e depois deixa de responder. É só cabra? Cumprimentos e bons espetáculos.(inserir publicidade aos mesmos).
Anónimo, 23, Braga
- Deixa de responder porque está com o namorado.
- Gosta de brincar ao toca e foge porque tem 12 anos.
- Tem narcolepsia e adormece.
- É, efectivamente, uma cabra.
E é isto. Façam o favor de continuar a fazer chegar as vossas dúvidas para a caixa de correio electrónico do Doutor G: porfalarnoutracoisa@gmail.com.
Como estamos na consulta do Doutor G, faz todo o sentido meter à bruta aqui uma coisa que, neste caso, são as próximas datas do meu espectáculo a solo:
23 e 24 de Abril - Lisboa - Clica aqui para bilhetes
4 de Maio - Londres - Clica aqui para bilhetes
23 de Maio - Faro - Clica aqui para bilhetes
21 de Junho - Porto - Clica aqui para bilhetes
Restantes datas para Póvoa de Varzim, Benedita, Viana do Castelo e Barcelona neste link.
Obrigado e, como sempre:
Façam amor à bruta porque de guerras o mundo já está cheio.










